跳到主要內容區
University of Taipei Student Housing Service
搜尋
Menu
首頁
學校首頁
校務系統
學生事務處
生輔暨校安組
校園安全中心
ENGLISH
本功能需使用支援JavaScript之瀏覽器才能正常操作
住宿法規
租屋法律條文
糾紛處理流程
學生宿舍住宿輔導管理要點
宿舍幹部自治會組織章程
學生宿舍住宿優良暨違規事項記點標準規範
資訊分類清單
宿舍專區 (Dormitory Services)
博愛校區 (Bo-Ai Campus)
天母校區 (Tian-mu Campus)
國際學人會館(International House)
賃居專區 (Rental Housing)
賃居須知 (Notices of rental housing)
校外租屋資訊 (Informations for Rental Housing)
房東租賃資訊 (Owners' rental informations)
租屋安全叮嚀 (Safety Reminders for Rental Housing)
賃居表格範例 (Examples of rental registers and contracts)
Q & A
最新消息 (Latest News)
表單下載 (Tabulations)
聯絡資訊 (Contact Informations)
博愛校區 Q & A (Q & A for Bo-Ai Campus)
天母校區 Q & A (Q & A for Tian-mu Campus)
住宿法規 (Accommodation Regulations)
租屋法律條文 (Legislations of Rental Housing)
糾紛處理流程 (Procedures for conflict solivng)
學生宿舍住宿輔導管理要點 (Important points of dormitory management and counseling)
臺北市立大學學生宿舍生活促進會組織章程(Dorm Life Manager Charter)
學生宿舍住宿優良暨違規事項記點標準規範 (Standards of rewards and punishments in dormitory)
臺北市立大學學生宿含公約The Convention of University of Taipei
臺北市立大學宿舍離宿及退宿規定( The university of taipei dormitory check-out and check-out regulations)
114年度天母校區特殊個案需求住宿申請名單(體育績優申請請洽體育處洽詢)
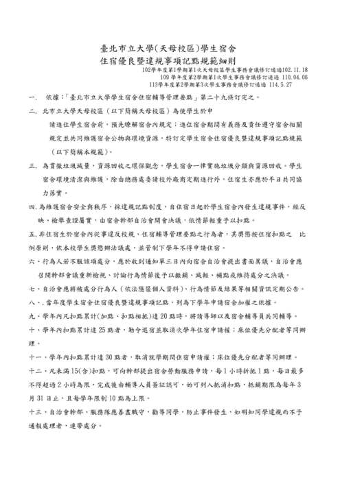
臺北市立大學天母校區學生宿舍住宿優良曁違規事項記點標準規範114.9.24
臺北市立大學天母校區學生宿舍住宿優良曁違規事項記點標準規範114.9.24
臺北市立大學天母校區學生宿舍住宿優良曁違規事項記點標準規範114.9.24
臺北市立大學天母校區學生宿舍住宿優良曁違規事項記點標準規範114.9.24
臺北市立大學天母校區學生宿舍住宿優良曁違規事項記點標準規範114.9.24
臺北市立大學天母校區學生宿舍住宿優良曁違規事項記點標準規範114.9.24
天母校區學生宿舍住宿優良暨違規事項記點細則(114.9.24).docx.pdf
瀏覽數:
分享
Close (Esc)
Share
Toggle fullscreen
Zoom in/out
Previous (arrow left)
Next (arrow right)